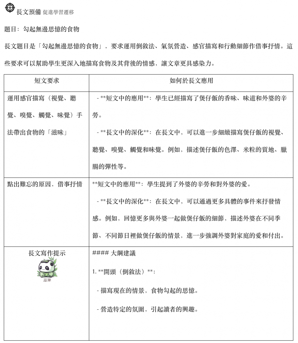
解決方案亮點
AI批改中文作文
香港第一個專注於高中寫作的AI批改軟件
教材生成
自動生成參考範文、主題分析、實用文範疇
寫作評改
自動生成批改報告,提供具體改進建議
手寫轉譯
手寫文字轉換成電腦文字,增加教學效能
解決方案簡介
「巫筆」是一款獲香港科學園、香港中文大學、香港理工大學支持研發的人工智能教學輔助工具,提供AI批改作文及寫作教學支援服務,能夠為每位學生製作獨立作文表現報告,針對性地提供寫作總評、引導問題、焦點改寫及個人化改寫練習,致力於透過人工智能支援教與學。
單位簡介
Willingly Education Limited 巫筆, READily
巫筆 (Chinese Writing Wizard) 是一款嶄新的AI教學輔助工具,能提供範文製作、AI作文批改、實用文試題製作等功能。教師僅需輸入寫作主題、學習重點、以及學生年級,即可得到符合學生程度和課程要求的範文。「巫筆」不僅可以根據寫作題目產生審題提示、寫作建議,系統更能批改作文,給予分數及詳細評語,藉此提升學生的寫作能力,改善成績。而且,為配合課程改革,「巫筆」系統更能自動製作適用於2024年DSE的實用文試題及參考範文,幫助教師備課,令學生掌握考核重點。
科研尖端 屢獲殊榮——「巫筆」團隊簡介
-「巫筆」應用程式已於逾九十間本地學校推行試用計畫,獲中文老師一致好評
- 香港科技大學計算機科學及工商管理學士一級榮譽畢業生 X 香港中文大學中文教育一級榮譽畢業生 X 香港中文大學教育碩士生(學習科學與科技)團隊攜手研發
- 研究論文《人工智能GPT-4在漢語寫作教學的應用》榮獲「粵港澳高校漢語言教育聯盟學生論文比賽」三等獎
- 榮獲香港科技園2023 Techathon 比賽亞軍
- 榮獲香港中文大學2023校長盃亞軍
- 榮獲香港理工大學微型基金計劃資助
- 榮獲香港科技園(HKSTP)創科培育計劃資助
- 榮獲嶺南大學創新及效益基金資助
- 榮獲香港中文大學前期創業中心(PI-Centre)資助
- 榮獲香港中文大學新亞書院黃永平校友基金——「志竟成計畫」資助
- 榮獲香港中文大學伍宜孫書院「創出我天地」計畫資助
- 2023香港資訊及通訊科技獎學生創新獎——入圍
