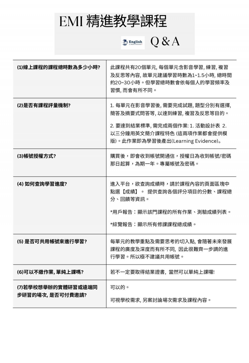
解決方案亮點
建立EMI觀念
設計深具學習意義的活動, 提升學生參與度
培養認知和溝通力
通過參與英語討論活動,將培養認知和溝通力
通過參與英語討論
學習簡化EMI授課語言,設計有效問題討論
多元評量策略
討論各種評估方法, 以評估學習成效
解決方案簡介
1. Introduction – EMI基本觀念的建立。EMI 課程不單單是將原本內容改用英文講一次這樣簡單,而是要設計出“深具學習意義”的課堂活動來配套。若老師可以建立起創新的 EMI 心態思維,在後續課程活動設計上將可更得心應手。
2. Fundamental concepts –透過EMI活動,培養“認知能力”與“溝通能力”。EMI創新思維要藉由以英文參與討論,進而在學習中培養出“認知思考”與“口語溝通”的重要能力。
3. Hands-on practice –實踐EMI課堂情境,比方說:如何簡化EMI授課語言,設計有效的
問題進行團隊討論,運用數位工具以創造“整合各個感官”的深度學習,並讓學生有實際“產出作品”的活動規劃等等,這是 EMI 課程的主軸。
4. Assessment strategies –這章節將談到各式評量方式,授課後就會評估學習成效,師生互
動討論問題,及鼓勵學生不斷精進的機會。
在完成這系列課程之後,您將會對EMI的目的與設計操作方式徹底改觀,更重要的是,您將可參考課程中的分享:關於活動設計的具體策略,來規劃出配合您所教授的科目內容,以及最適合學生程度的EMI課程。
結業標準:達到下述標準即可結業並可得結業證書。
*全系列課程共 20 Units,至少需完成必修單元 (打*號) 課程內容 15 Units。
*分階段完成兩個課後任務 (提供模版)
1. 以英語錄製三分鐘課程介紹(主題自選)
2. 活動設計學習單
EMI 試用連結 https://pse.is/572m3a
其他方案推薦
單位簡介
空中英語教室教育集團 空英
空中英語教室教育集團透過發行「大家說英語」、「空中英語教室」 以及「彭蒙惠英語」三本英語教學雜誌,主要是希望能幫助讀者增進英語技能,讓讀者在有趣、輕鬆的心情中,達到學習英文的目的。課程內容透過網際網路、行動裝置收看收聽。我們相信在以英語做為第二語言的今天,英語程度的提升,絕對有助於國際競爭力之提升,期待能協助更多讀者,藉由英文的學習,走向世界,走向未來。







